
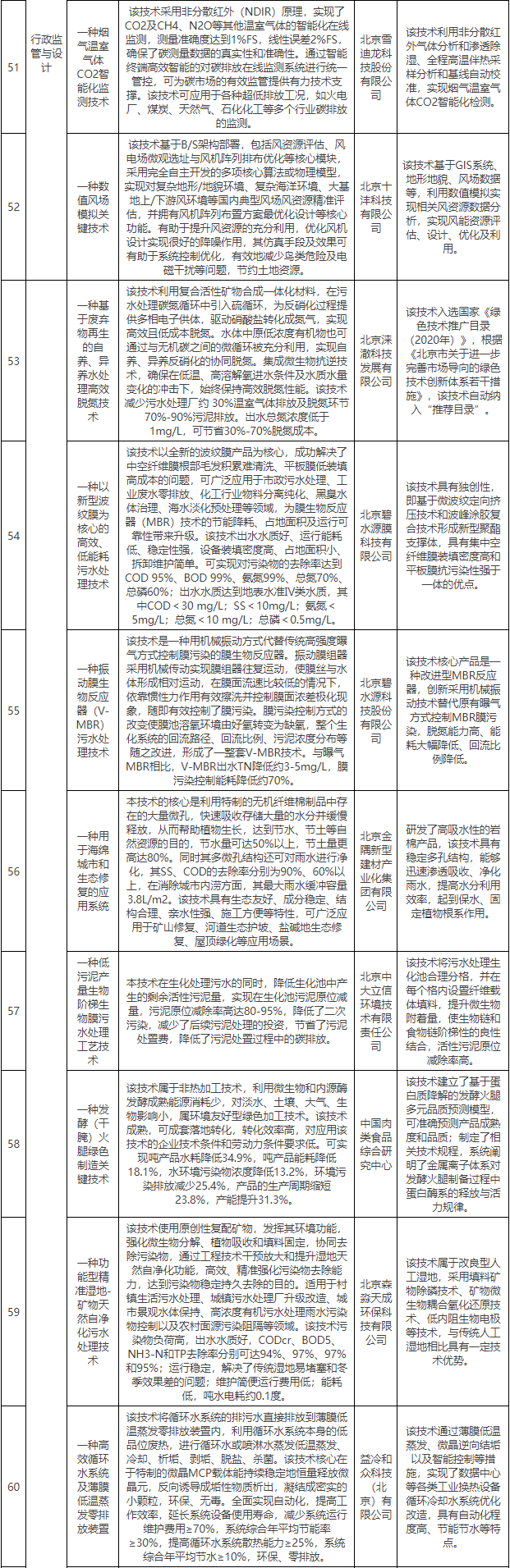
北京市发展和改革委员会于12月6日发布北京市创新型绿色技术(固体废物减量化及资源化、塑料污染防治、替代能源生产、减碳固碳等12个领域)推荐目录(2022年版),共有77项技术入选。
北京市发展和改革委员会 北京市科学技术委员会、中关村科技园区管理委员会 关于发布北京市创新型绿色技术(固体废物减量化及资源化、塑料污染防治、替代能源生产、减碳固碳等12个领域)推荐目录(2022年版)的通知
各有关单位:
为推动创新型绿色技术推广应用,根据《北京市关于进一步完善市场导向的绿色技术创新体系若干措施》(京发改〔2021〕1411号)、《北京市创新型绿色技术及示范应用项目征集遴选管理细则》(京发改规〔2021〕9号),经征集、评审、公示等环节,形成了《北京市创新型绿色技术(固体废物减量化及资源化、塑料污染防治、替代能源生产、减碳固碳等12个领域)推荐目录(2022年版)》,现予以发布。
特此通知。
附件:北京市创新型绿色技术(固体废物减量化及资源化、塑料污染防治、替代能源生产、减碳固碳等12个领域)推荐目录(2022年版)
北京市发展和改革委员会
2022年11月26日








扫一扫在手机打开当前页